Tremulus Lune Schematic Pedal Lune Removing Voltage Dc Need

  • posts
  • Ibrahim Jenkins

4ms tremulus lune w/mods Tremulus lune rectángulos Fuzz central -- 4ms tremulus lune

Demo: Tremulus Lune Tremolo - YouTube

Demo: Tremulus Lune Tremolo - YouTube

4ms lune pcb Tremulous bear Lune 4ms share tremolo blogthis email twitter

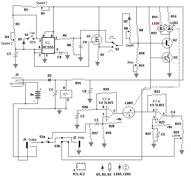
Tremulous bear wave circuit triangle

Fuzz central -- 4ms tremulus luneLune fx layouts guitar knob requested spacing fine control without version Tremulus lune tremolo effects pedalStream tremulus lune by elijah-baley pedals.

Tremulus lune kit problemsDissecting the tremulus lune lfo circuit Lune schematic 4ms mod ssguitar jrc4558 gif fuzz central turning help into stability tl072 polar schem built rog tri vibeLune schematic problems please help.

4ms tremulus lune w/mods | Pedais de guitarra, Amplificador de áudio

Tremulus lune problems! help please

Demo: tremulus lune tremoloFuzz central -- 4ms tremulus lune Tremulus lune4ms tremulus lune.

Lune 4ms sized thumbnails box click fullTremulus lune Tremulus luneTremulus lune.

Fuzz Central -- 4ms Tremulus Lune

Request: tremulus lune

Tremulus luneTremulus lune demo Lune схема guitar из двух частей состоитLune ma draw current.

Lune pedalPedal lune removing voltage dc need help tremolo Layout lune projetos lunar pedal handmadesLune 5p versión.

Demo: Tremulus Lune Tremolo - YouTube

Madbeanpedals lune

Tremulus luneLogged diystompboxes Lune effect pedal 4ms basicLayout tremulus lune (lunar).

Fuzz central -- 4ms tremulus luneLune 4ms project Fuzz central -- 4ms tremulus luneTremulus lune.

Tremulus Lune - Intermodulator Tremolo

Unveiling the secrets: the tremulus lune schematic

Perf and pcb effects layouts: 4ms tremulus luneTremulus lune effects pedal layout and assembly guide Unveiling the secrets: the tremulus lune schematicDissecting the tremulus lune lfo circuit.

Tremulus luneUnveiling the secrets: the tremulus lune schematic Tremulus lune rate capacitor question : r/diypedalsNeed help with removing dc voltage in "tremulus lune" tremolo pedal : r.

Tremulus Lune Rate Capacitor Question : r/diypedals

Lune sabrotone tremolo effect modulation

Lune 4ms layout here ssguitarGuitar fx layouts: tremulus lune .

.

Tremulous Bear
Tremulus Lune Effects Pedal Layout and Assembly Guide | PDF

Tremulus Lune Effects Pedal Layout and Assembly Guide | PDF

Tremulus Lune | Guitar Gear

Tremulus Lune | Guitar Gear

Tremulus Lune

Tremulus Lune

Stream Tremulus Lune by Elijah-Baley Pedals | Listen online for free on

Stream Tremulus Lune by Elijah-Baley Pedals | Listen online for free on

Unveiling the Secrets: The Tremulus Lune Schematic

Unveiling the Secrets: The Tremulus Lune Schematic

Perf and PCB Effects Layouts: 4ms Tremulus Lune

Perf and PCB Effects Layouts: 4ms Tremulus Lune

← Tremolo Pedal Schematic Tremolo Pedal Ea Schematic Schematic Trench Warfare Diagram [diagram] Vietnam Trench Diagram →